浙江一男子被毒蛇咬伤,30多秒的自救过程,堪称教科书级别的典范
万物灵 2021.10.28 120775 0
对于被毒蛇咬伤的人来说,每一秒钟的时间都弥足珍贵。而浙江的一位罗姓先生,晚上和朋友在公园散步时,不幸被剧毒蛇咬伤。幸亏罗先生有十多年的野营经验,掌握了被毒蛇咬伤如何自救的方法。他只用了30多秒的时间,就挽救了自己的性命,成功地示范了什么是教科书级别的自救手段。
咬伤他的毒蛇是什么?罗先生堪称教科书级别的自救手段是如何操作的?
咬伤罗先生的是什么蛇
从罗先生朋友拍摄的毒蛇照片判断,这条毒蛇是原矛头蝮蛇。这种蛇在我国的南方省份以及南亚均有分布,因为蛇头呈三角形外加深灰的体色而被称为“烙铁头”。原矛头蝮蛇喜欢捕食多种野生的中小型脊椎动物,也会攻击并吃掉其他小型蛇类。在饥饿的时候,甚至敢跑到人类控制的地方,偷吃家禽。
导致人类被原矛头蝮蛇咬伤的原因有很多,但是碰巧罗先生基本都赶上了。原矛头蝮蛇主要生活在山林之中,但也会闯入人类控制的地盘。这种毒蛇习惯昼伏夜出,晚上的21点至凌晨的3点是它活动的高峰期。外加它性格胆小,如果看到突然出现的闪光或者黑影,就会突然跳起并发动攻击。
原矛头蝮蛇属于剧毒的血液毒素毒蛇,只需要48毫克的毒液就可以置人于死地。而令人胆寒的是,原矛头蝮蛇一次最高排毒量高达108毫克。如果罗先生处理不及时,那么他的性命很有可能挽救不回来!
罗先生如何快速自救
据罗先生回忆,事发当时他和两个朋友在公园里散步。由于天色昏暗,他看不清周围的东西。突然,罗先生感觉脚踝处有股刺痛。当时他以为是被蚊子咬了,想用手拍死趴在腿上的蚊子。结果,定睛一看才发现是一条三角形脑袋的毒蛇咬伤了他。
由于多年的野营经验,罗先生深知毒蛇的危险。他不敢怠慢,立刻开始被毒蛇咬伤的自救工作。而他这一系列动作完成得快速而又准确,就像事先演练过一样,堪称教科书级别的典范!
根据罗先生的回忆,从他被咬伤开始算,只用了30多秒钟的时间他就完成了基本的伤口处理,并成功到达停车场坐车前往医院治疗。
以下是他在30多秒钟内做的全部事情,每一步都十分重要:
3秒:罗先生立刻坐到地上,并用手摸索被咬伤的伤口,想办法让血液的流速减慢。
10秒:罗先生让朋友用石头砸死咬伤他的毒蛇带走,并用手机拍照。
15秒:罗先生让一位朋友用嘴帮他吸出伤口里的毒血,并用矿泉水清洗吸过毒血的嘴巴。同时用打火机帮罗先生处理伤口,降低蛇毒活性。另一位朋友找来绳子帮忙结扎伤口靠近心脏一端的肢体,以减慢血液的流速。在这一过程,罗先生也没闲着。他打电话向他的医生朋友咨询救助方法。
30秒:朋友背着罗先生来到停车场,准备驾车开往医院治疗。在此期间,罗先生也做了许多极为关键的事情。他先解除了手机的密码,这样,在他因蛇毒昏迷的时候,朋友也能帮他处理事情。然后拨打了当地交警的电话,并详细告知了车牌号以及超速驾车的理由。最后,再通过医生预约到了毒蛇血清。
完成了所有善后工作的罗先生,安静地躺在后座上闭目养神。因为他的医生朋友告诫他,被毒蛇咬伤要保持情绪的平静。因为这可以降低血液循环的速度,减慢蛇毒通过血液扩散的速度。
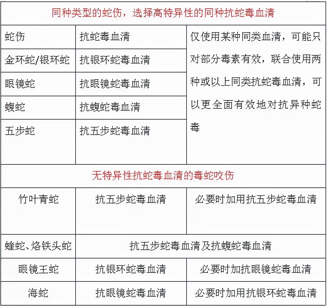
半小时后,罗先生和他的朋友成功到达医院。罗先生一住院,就注射了五步蛇以及蝮蛇两种抗蛇毒血清。由于罗先生抓住了控制蛇毒的黄金时间,注射血清的罗先生算是保住了性命。
医院如何治疗罗先生
很多人对治疗被毒蛇咬伤有一个误区,那就是只要注射血清就好了。但其实除了注射血清外,治疗被毒蛇咬伤还需要一些辅助治疗手段。因为蛇嘴里除了毒素外,也有一些致病菌。
咬伤罗先生的原矛头蝮蛇也是这样一种可怕的毒蛇,它在当地被称为“烂肉王”。被它咬过的伤口腐烂发黑,如果不及时治疗。那么伤口的腐烂面会逐渐扩大,最终导致肢体坏死。这时候如果不截肢,将会危及生命。
住院治疗的罗先生按照医生的嘱托,每天多喝水、多排尿。除了配合医生治疗外,他也使用七叶一枝花这样传统的中药材辅助治疗。在医患双方的共同努力下,罗先生已经不留后遗症地成功康复了。
如何评价罗先生的自救措施
罗先生被毒蛇咬伤后的一系列操作堪称是教科书级别的,但是也存在一些纰漏。不过这也情有可原,因为当时情况实在是紧急。
最首要的问题是用嘴吸毒血。这点罗先生也认为不合适,只不过当时情况紧急并没有其他办法。假设罗先生朋友口腔内部有溃疡或者刚拔过牙齿,那么吸出的毒血会从伤口进入血液,导致二次中毒。面对这种情况,最合适的处理方式是用手挤或者用拔火罐之类的容器吸出部分毒血。
其次是使用错误的排毒方式。根据浙江省中医药学会蛇伤分会委员、台州医院急诊科主治医生李彬彬的说法,原矛头蝮蛇的毒素通过淋巴扩散,通过吸出毒血排毒的方式并不适用。他认为:
现场急救,要做无伤害处理。一旦被蛇咬,最好的方法就是坐下,迅速呼救,马上到医院注射血清。血清是最有效最快速地解蛇毒方法。
不过,李彬彬也表扬了临危不乱,冷静应对的罗先生。罗先生被毒蛇咬伤能幸存还有两个重要因素:其一是丰富的处理被毒蛇咬伤的经验,其二是旁边刚好有两位朋友帮忙。
同时,也有一个地方值得注意。那就是罗先生让朋友打死咬伤他的毒蛇并拍照,并把尸体带给医生鉴定。原矛头蝮蛇属于我国“三有保护动物”行列,但只要能证明它已经对人类的生命安全构成严重的威胁,打死它并不需要承担任何法律责任。
医生也鼓励打死咬伤人的毒蛇并拍照,或者把尸体带给医生鉴定。这样,医生也好根据是什么毒蛇提供相应的抗蛇毒血清。当然独身一人被毒蛇咬伤,然后还手的危险系数极大,医生并不建议这么做。一个人的话,最好是拍摄照片,或者记下毒蛇的外形以及体表颜色。
处理不当会有什么后果
罗先生处理被毒蛇咬伤的伤口虽然有一定的纰漏,但是总体上来说做的十分不错。但如果被毒蛇咬伤后,自救措施做的不到位,或者做错的话。不仅需要注射蛇毒血清以及治疗咬伤这么简单了,还需要处理失误导致的附带问题。
浙江杭州的王大伯就是这样一个可怜的人,他在菜地干活时不幸被竹叶青咬伤右手食指。王大伯忍着剧痛想用左手抓蛇,结果左手拇指也被咬伤了。王大伯知道用嘴巴吸毒血会导致再次感染,便用随身携带的小刀划开手指放毒血。
好在王大伯知道被毒蛇咬伤要去注射抗蛇毒血清,便立刻在同村村民的搀扶下去医院注射了抗蛇毒血清。王大伯本来以为注射血清就没事了,没想到被毒蛇咬伤的伤口疼痛非但没有缓解,反而越来越疼。而开刀放血的地方,伤口开始肿胀。
疼痛难忍的王大伯,只能再次来到医院。医生在检查了他的伤口以及询问缘由后大吸一口凉气——由于处理不规范,王大伯的手指头开始出现坏死。如果再来晚一些,要想保住王大伯的性命只能切断坏死的手指头了!
最近,毒蛇伤人事件高发。被毒蛇咬伤后要想幸存,需要掌握并熟练运用一些基本的自救知识。关键是保持沉着冷静,因为这样才能减缓蛇毒通过血液扩散的速度。
做完这些后应该立刻赶往医院注射抗毒血清,因为只有这样才能提高被毒蛇咬伤后成功生还的概率。
本文转载自互联网,如有侵权,联系删除


